开云(中国大陆)
关于集团
企业概况
企业宣传片
发展历程
资质荣誉
联系方式
新闻中心
集团要闻
企业动态
媒体焦点
通知公告
专题专栏
产业板块
开云网页版登录入口
港航物流
高端制造
现代服务
党建纪检
党建品牌
纪检监察
工会群团
工会
共青团
社会责任
国企担当
社会公益
招标采购
EN
关于集团
企业概况
企业宣传片
发展历程
资质荣誉
联系方式
新闻中心
集团要闻
企业动态
媒体焦点
通知公告
专题专栏
产业板块
开云网页版登录入口
港航物流
高端制造
现代服务
党建纪检
党建品牌
纪检监察
工会群团
工会
共青团
社会责任
国企担当
社会公益
站内搜索
行业资讯
>
开云(中国大陆)
>
新闻中心
集团要闻
企业动态
媒体焦点
通知公告
专题专栏
分享
集团要闻
企业动态
媒体焦点
通知公告
专题专栏
国家矿山安全监察局公布2021年全国矿山事故十大典型案例
2021年,面对大疫大灾、矿产品价格最高、煤炭产量最大、保供任务最重的前所未有复杂严峻形势,全国各地、各有关部门和各矿山企业认真贯彻落实习近平总书记重要指示精神和党中央 ...
Jan.Fri.2022
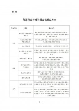
“煤矿智能化、数字化”被列入2022年能源行业标准计划立项重点方向
国家能源局综合司关于印发《2022年能源行业标准计划立项指南》的通知 各能源行业标准化管理机构、各能源行业标准化技术委员会: 按照国家能源局标准化工作安排,为明确2022年能源 ...
Jan.Fri.2022
煤炭工业网丨1-11月份全国原煤产量36.7亿吨 同比增长4.2%
11月份,规模以上工业主要能源产品生产同比均保持增长。其中,原煤增长4.6%,原油增长2.7%,天然气增长4.4%,发电量增长0.2%。与上月比,原煤、天然气生产增速加快,原油生产基本平 ...
Dec.Wed.2021
财经丨发改委对煤炭价格机制做出重大调整
煤炭中长期合同的基准价格上调31%,定价机制也有大调整,该合同覆盖中国煤炭供应总量80%左右 文 | 《财经》记者 江帆 韩舒淋 执行五年后,煤炭中长期合同价格即将迎来重大调整。 ...
Dec.Mon.2021
1-10月份全国煤炭采选业实现营业收入25254亿元 同比增长52.7%
1-10月份,全国规模以上工业企业实现利润总额71649.9亿元,同比增长42.2%,比2019年1—10月份增长43.2%,两年平均增长19.7%。1-10月份,规模以上工业企业中,国有控股企业实现利润总额22 ...
Nov.Mon.2021
独家评论 | 保安全就是保供应,生命红线不可逾越!
连日来的持续强降雨, 对山西、陕西等产煤大省的 煤炭生产带来影响。 面对汛情和保供的双重压力, 多家国有大型煤炭企业 已提前启动排险和应急工作, 同时严格执行极端天气 停产 ...
Oct.Wed.2021
针对近期能源供需偏紧,国家发改委回应!
针对近期能源供需偏紧的情况,国家发展改革委经济运行调节局负责人29日表示, 始终把确保民生用能作为保供工作的重中之重,确保群众安全温暖过冬。 这位负责人说,将多措并举加 ...
Sep.Wed.2021
“双碳”目标下,煤炭行业的路要怎么走?
9月3日,国务院总理李克强以视频形式出席了2021年太原能源低碳发展论坛开幕式,发表主旨演讲并宣布论坛开幕。 李克强指出,我们将坚持实施能源安全新战略,推进能源消费、供给、 ...
Sep.Wed.2021
李克强出席2021年太原能源低碳发展论坛开幕式并发表主旨演讲
国务院总理李克强9月3日以视频形式出席2021年太原能源低碳发展论坛开幕式,发表主旨演讲并宣布论坛开幕。 李克强表示,中国政府高度重视能源高质量发展和应对气候变化。习近平主 ...
Sep.Tue.2021
国务院安委办部署加强安全生产执法工作
新修改的安全生产法于9月1日起正式施行,8月31日,国务院安委会办公室召开视频会议,部署加强安全生产执法工作。国务院安委会副主任、应急管理部部长黄明强调,要深入贯彻落实 ...
Sep.Thu.2021
<<
<
1
2
3
4
5
6
7
>
>>
咨询留言
受理本司相关的咨询、意见、建议、投诉等事宜,请填写真实个人信息,以便于沟通联络。
LEDONG.COM乐动体育(中国大陆)科技公司
|
开云线上登录·(中国)官方网站
|
米兰app官方官网
|
安博官网
|
开云手机官方网站
|
乐鱼网页版登录入口
|
开云官方app下载
|
www.bbtycom官网(中国)有限公司官网
|
九州体育
|